16 年
手机商铺
公司新闻/正文
173 人阅读发布时间:2026-02-13 11:34
监管变革助推早研新范式
2025年,以美英为首的监管机构,正以前所-未有的力度推动一场深刻变革:逐步减少乃至淘汰传统动物实验在药物临床前研发中的核心地位。
4月,美国FDA宣布计划逐步淘汰单克隆抗体等药物研发中的动物实验。
7月,NIH宣布不再资助完全依赖动物实验的新研究提案。
11月,英国政府发布五年路线图,全面推进科研领域动物实验替代技术的研发、验证与应用。
12月,FDA为单抗药物的非临床安全性评估发布精简化行业指南草案,直指减少甚至取消对非人灵长类动物的毒性测试。
取而代之的,是被称为NAM(new approach methodologies或novel alternative methods)的新型替代方法,包括模拟人体器官/组织的类器官体外(in vitro)模型、预测生物系统对药物响应的计算建模(in silico)以及评估生物分子在体外/细胞外互作的化学(in chemico)技术。
在生物实验层面,以类器官为代表的体外3D模型获得了重点支持。9月,NIH宣布成立首-个标准化类器官建模中心,首期三年投入8700万美元,将与FDA合作使其类器官模型符合药物临床前评价体系。英国政府也为替代路线图落地实施提供1590万英镑专项资金用于研发新型体外模型。
肿瘤研究体外3D模型工具
以肿瘤研究为例,相比传统的2D贴壁细胞,体外3D模型能复现组织的复杂组成与细胞间互作,保留原始肿瘤的异质性、遗传特征及患者间差异,同时比患者来源异种移植模型更便捷、经济,已成为免疫肿瘤学研究和药物筛选领域的革命性工具。
体外3D肿瘤模型根据细胞来源和构建方式,在标准化、高通量和个性化、异质性之间进行取舍,各有优势。

肿瘤研究体外3D模型概览及其优劣势
doi: 10.1038/s41568-024-00706-6
01 重建型肿瘤类器官:高通量筛选“主力军”
包括通常所说的肿瘤球(tumoroid)或患者肿瘤干/祖细胞来源的肿瘤类器官(patient-derived tumor organoids,PDTO)。其构建方法是将患者肿瘤组织充分酶解分散为单细胞悬液,然后在复合基质胶及生长因子提供的特定生长体系中,让细胞自行组装形成三维的类组织结构。
核心优势:构建较简单,能够自动化、标准化、规模化。它们能在体外快速构建、扩增,建立类器官生物样本库,通常保留原生肿瘤的关键分子特征,也能进行基因工程改造,是进行大规模、高通量杀伤性药物筛选的理想平台。
主要局限:虽然保留了肿瘤克隆的多样性,但缺乏原生的肿瘤微环境,如免疫细胞、成纤维细胞和血管结构。因此在研究免疫治疗或肿瘤-基质互作时,需要通过共培养构建组装体(assembloid)或器官芯片(organoid-on-a-chip)等更复杂的3D模型。此外某些肿瘤的肿瘤类器官建立率有限。
02 器官型肿瘤球:保留天然免疫的“微战场”
Organotypic tumor spheroid,顾名思义,能够模拟原生器官表型。其构建方法是将肿瘤组织部分消化后,通过筛网分离到一定大小范围(如直径40-100µm)的小组织块,然后置于三维培养系统或微流控芯片中进行短期培养。
核心优势:最-大程度保留原生肿瘤的组织架构和微环境组分,包括肿瘤浸润免疫细胞,使其成为研究免疫检查点抑制剂(ICB)等免疫疗法应答机制的绝-佳模型。例如,已有研究证实患者来源器官型肿瘤球(PDOTS)中的免疫细胞能对PD-1抗体产生响应,并能预测体内治疗效果。
主要局限:无需复杂的干细胞培养条件,但一般只能短期培养(数天至两周),无法长期扩增。PDOTS相互间天然的异质性较高,因此更适合于中低通量的精准药效评估和机制探索,而非大规模初筛。由于包含多种细胞类型,OTS也难以进行遗传改造。
03 肿瘤组织块:“原生态”的短期观察窗
Patient-derived tumor fragment(PDTF),是最为直接简单的模型:将手术切除或活检获得的肿瘤组织,不进行任何酶解,直接切成小块(通常在1mm3左右)进行短期原位培养。
核心优势:完整保留了肿瘤微环境的所有组分、空间架构和细胞间互作,异质性最高,是肿瘤在体状态的“快照”,可以直接评估免疫治疗的疗效。研究表明,PDTF中的免疫细胞在体外经PD-1抗体刺激后的再激活能力,与患者的临床应答高度相关。
主要局限:通量最低,培养窗口极短(通常几天),无法扩增,因此其主要用于精细的个性化治疗反应预测和前沿机制研究。
这三类模型的通量和标准化程度依次降低,但同时肿瘤微环境及异质性的保留程度逐渐提高,研究者可以根据具体的科学问题,灵活选择或组合使用这些工具。PDTO适合遗传操作和高通量筛选;PDOTS在保留天然免疫和一定通量间取得平衡;PDTF则提供了最“原汁原味”的肿瘤生态。

肿瘤免疫体外3D模型在转化研究中的应用
doi: 10.1038/s41568-024-00706-6
撇开是否“抛弃”动物实验的粗暴争论,研发范式转型不可避免,研究者在遵循3R原则减少动物实验的同时,应积极拥抱更贴近人体、更符合伦理的新型工具。
然而在现阶段,体外3D模型仍然面临结果重现性和规模化成本的挑战,也并非所有器官都能建立相应的类器官,往往还是在明确的使用场景(context-of-use)建立证据,比如用于安全性评估的毒性预测。
从“体外初筛”到“体内验证”的研究实例
Cancer Cell上的一项重磅研究带给我们启发,或许“体外模型初筛+动物体内验证” 是一条行之有效且可靠的药物发现路径。
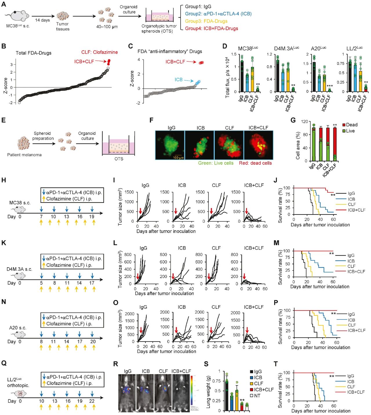
在这项研究中,研究者用 MDOTS 模型对约3000种FDA已批准小分子药物进行了体外筛选,目的是在双ICB(anti-PD-1 + anti-CTLA-4)基础上寻找“第三药物”以提升疗效同时降低免疫相关毒性(irAE)。之所以选择MDOTS,正是看中其保留肿瘤微环境的特性,从而在体外模拟免疫疗法的复杂作用环境。通过完全在MDOTS上完成的初筛,作者高效地锁定了候选药物clofazimine,避免了直接进行大量动物实验。
随后作者在PDOTS体外模型及多种肿瘤模型小鼠体内进行了验证,clofazimine与双 ICB 联用在小鼠体内不仅增强了肿瘤消除,还显著减轻了肠炎、神经毒性和致命性心肌炎等 irAE,比起常用的类固醇治疗更能保留抗肿瘤免疫反应。
这项研究从体外到体内高度一致的结果,同时体现了体外模型进行规模化筛选的效率优势以及体内模型的系统完整性优势。而药物筛选所用的双ICB正是Bio X Cell明星产品InVivoMAb anti-mouse PD-1(#BE0146)和InVivoMAb anti-mouse CLTA-4(#BE0032),高纯度、低内毒素的功能级抗体是保障药物筛选结果准确、可靠的基础。

clofazimine在体外3D模型和小鼠体内提升双ICB疗效
doi: 10.1016/j.ccell.2024.03.001
精准研究,始于可靠工具
工欲善其事,必先利其器。无论是实验动物体内还是体外3D模型,高质量抗体都是确保数据可信度的基石。
Bio X Cell卓越的体内抗体,同样适用于体外3D模型:
高纯度、低内毒素:减少非特异干扰,适合活细胞实验,确保结果读出来自于抗原-抗体结合。
大包装与可及性:为规模化筛选及后续验证稳定供应与批次一致性。
多用途:同一抗体可用于动物体内、体外3D模型以及免疫组化/流式检测,避免因试剂切换引入变量。
支持人源化模型研究:Bio X Cell也提供多种抗人靶点功能级抗体,包括InVivoSIM系列近百种研究级生物类似药。
文献充分验证:Bio X Cell抗体已被近30000篇文献引用:仅#BE0146就有近1200篇文献,有丰富的应用数据可参考。
从体外规模化筛选,到动物体内深入探索,Bio X Cell的功能级抗体为临床前研究提供稳定、可靠的全流程支持。拥抱NAM革命,选择经得起检验的工具,让我们共同加速下一代抗癌疗法的诞生。
参考文献
1.FDA news release. (2025) FDA Announces Plan to Phase Out Animal Testing Requirement for Monoclonal Antibodies and Other Drugs.
2.NIH news release. (2025) NIH Funding Announcements to Align with NIH Initiative to Prioritize Human-based Research.
3.UK policy paper. (2025) Replacing animals in science strategy.
4.FDA guidance document (2025) Monoclonal Antibodies: Streamlined Nonclinical Safety Studies. Draft Guidance for Industry.
5.NIH news release. (2025) NIH establishes nation’s first dedicated organoid development center to reduce reliance on animal modeling.
6.CN-Bio new release. UK plans to phase out animal testing faster in favor of alternative methods.
7.Polak, R, et al (2024) Cancer organoids 2.0: modelling the complexity of the tumour immune microenvironment. Nature Review Cancer. 24:523-539. doi: 10.1038/s41568-024-00706-6.
8.Wang, D, et al (2025) Human organoids as 3D in vitro platforms for drug discovery: opportunities and challenges. Nature Review Drug Discovery. Online ahead of print. doi: 10.1038/s41573-025-01317-y.
9.Xue, G, et al (2024) Clinical drug screening reveals clofazimine potentiates the efficacy while reducing the toxicity of anti-PD-1 and CTLA-4 immunotherapy. Cancer Cell. 42(5):780-796. doi: 10.1016/j.ccell.2024.03.001
更多产品详情,请联系Bio X Cell授权一级代理商欣博盛生物
全国服务热线: 4006-800-892 邮箱: market@neobioscience.com
深圳: 0755-26755892 北京: 010-88594029
上海: 021-34613729 广州: 020-87615159
欣博盛代理品牌官网:www.nbs-bio.com
欣博盛品牌官网:www.neobioscience.net