16 年
手机商铺
公司新闻/正文
345 人阅读发布时间:2024-02-27 15:17
近期,上海药物所李亚平团队与上海科技大学张鹏程团队合作在《Advanced Materials》(IF=29.4)上发表题为“Inhibiting endothelial cell-mediated T lymphocyte apoptosis with integrin-targeting peptide-drug conjugate filaments for chemoimmunotherapy of triple-negative breast cancer”的研究。该项研究中,研究团队构建了由多肽-药物偶联物(PDC)自组装形成的多肽纳米纤维,通过协同调控TECs和肿瘤细胞,缓解TECs介导的T淋巴细胞功能障碍,提高三阴性乳腺癌(TNBC)的治疗效果。这项研究提出了一种有前景的TNBC化疗免疫治疗策略。

欣博盛生物非常荣幸能够作为供应商为该项研究提供高品质ELISA试剂盒,为生物医学领域的科研探索贡献一份力量。
引用产品
在该项研究中,使用了欣博盛生物(NeoBioscience Technology Co, Ltd)的Mouse VEGF, IL-10,IFN-γ, TNF-α, IL-12p70 ELISA kits,用于检测细胞培养上清液中相关细胞因子的含量。
| 货号 |
产品名称 |
灵敏度 |
检测范围 |
| EMC103 |
QuantiCyto® Mouse VEGF ELISA kit(小鼠血管内皮细胞生长因子) |
7.8pg/ml |
15.6-1000pg/ml |
| EMC005 |
QuantiCyto® Mouse IL-10 ELISA kit(小鼠白细胞介素-10) |
1.95pg/ml |
3.9-250pg/ml |
| EMC101g |
QuantiCyto® Mouse IFN-γ ELISA kit(小鼠γ干扰素) |
3.9pg/ml |
7.8-500pg/ml |
| EMC102a |
QuantiCyto® Mouse TNF-α ELISA kit(小鼠肿瘤坏死因子-α) |
15.6pg/ml |
31.25-2000pg/ml |
| EMC006 |
QuantiCyto® Mouse IL-12p70 ELISA kit(小鼠白细胞介素-12p70) |
7.8pg/ml |
15.6-1000pg/ml |


研究详情
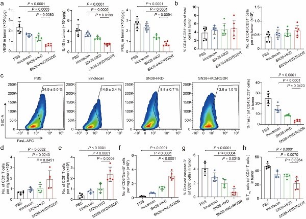
促血管生成信号的不平衡混合引起的血管生成的慢性激活是癌症进展的标志性事件,高水平的血管生成与诸多癌症的不良预后息息相关相关,如三阴性乳腺癌(TNBC),它比其他类型的乳腺癌更具有血管生成性。鉴于血管生成的危害性,抗血管生成药物如Bevacizumab和Axitinib已被批准。然而,抗血管生成治疗的效果仍然不理想。

研究人员利用谷胱甘肽响应性linker分子将7-乙基-10-羟基喜树碱(SN38)与羧基端带有Arg-Gly-Asp-Arg(RGDR)或His-Lys-Asp(HKD)序列的亲水多肽偶联,获得了SN38-HKD和SN38-RGDR两种PDC,接着利用共组装技术,筛选SN38-RGDR用量,得到了具有最佳TNBC细胞和TECs靶向能力的多肽纤维SN38-HKD/RGDR。

研究表明,SN38-HKD/RGDR通过减少TECs的前列腺素E2(PGE2),降低骨髓来源巨噬细胞和肿瘤细胞的血管内皮生长因子(VEGF)和白介素10(IL-10)的水平,从而协同下调TECs的FasL表达。

进一步研究发现,SN38-HKD/RGDR降低了肿瘤内PGE2、VEGF和IL-10三种因子的水平,进而协同下调TECs的FasL表达,减少FasL介导的浸润T淋巴细胞凋亡。此外,SN38-HKD/RGDR还具有诱导肿瘤细胞免疫原性细胞死亡的活性,激活抗肿瘤免疫。
SN38-HKD/RGDR的两种作用机制协同,增加了瘤内CD8+ T细胞的浸润和活力,抑制了原发瘤生长和肿瘤肺转移。
文献引用
Cai Y, Zhu B, Shan X, Zhou L, Sun X, Xia A, Wu B, Yu Y, Zhu HH, Zhang P, Li Y. Inhibiting Endothelial Cell-Mediated T Lymphocyte Apoptosis with Integrin-Targeting Peptide-Drug Conjugate Filaments for Chemoimmunotherapy of Triple-Negative Breast Cancer. Adv Mater. 2023 Oct 17:e2306676. doi: 10.1002/adma.202306676. Epub ahead of print. PMID: 37847869.
(原文链接:https://pubmed.ncbi.nlm.nih.gov/37847869/)
相关产品
作为胚胎生长发育、伤口愈合、肉芽组织形成与肿瘤发展的重要过程,血管生成(Angiogenesis)是近年的研究热点之一。欣博盛生物可为您提供以下关于血管生成研究的ELISA试剂盒,满足您相关课题的研究需求。
| 产品 |
货号 |
灵敏度 |
范围 |
| QuantiCyto® Human/Mouse BMP-10 ELISA kit 人/小鼠骨形态发生蛋白10 |
EHMC001 |
7.8pg/ml |
15.6-1000pg/ml |
| QuantiCyto® Mouse IL-12p70 ELISA kit 小鼠白细胞介素-12p70 |
EMC006 |
7.8pg/ml |
15.6-1000pg/ml |
| QuantiCyto® Mouse MIP-1α(CCL3) ELISA kit 小鼠巨噬细胞炎性蛋白-1α |
EMC010a |
1.56pg/ml |
3.125-200pg/ml |
| QuantiCyto® Mouse FGF-21 ELISA kit |
EMC022 |
1.95pg/ml |
3.9-250pg/ml |
| QuantiCyto® Mouse PDGF-BB ELISA kit 小鼠血小板衍生生长因子-BB |
EMC032 |
31.25pg/ml |
62.5-4000pg/ml |
| QuantiCyto® Mouse VEGF ELISA kit 小鼠血管内皮细胞生长因子 |
EMC103 |
7.8pg/ml |
15.6-1000pg/ml |
| QuantiCyto® Mouse TGF-β1 ELISA kit 小鼠转化生长因子-β1 |
EMC107b |
15.6pg/ml |
31.25-2000pg/ml |
| QuantiCyto® Mouse IP-10/CXCL10 ELISA kit 小鼠干扰素诱导蛋白10 |
EMC121 |
3.9pg/ml |
7.8-500pg/ml |